Monthly Archives: January 2024
Penerapan GPT untuk Pemrosesan Bahasa Alami dengan MATLAB
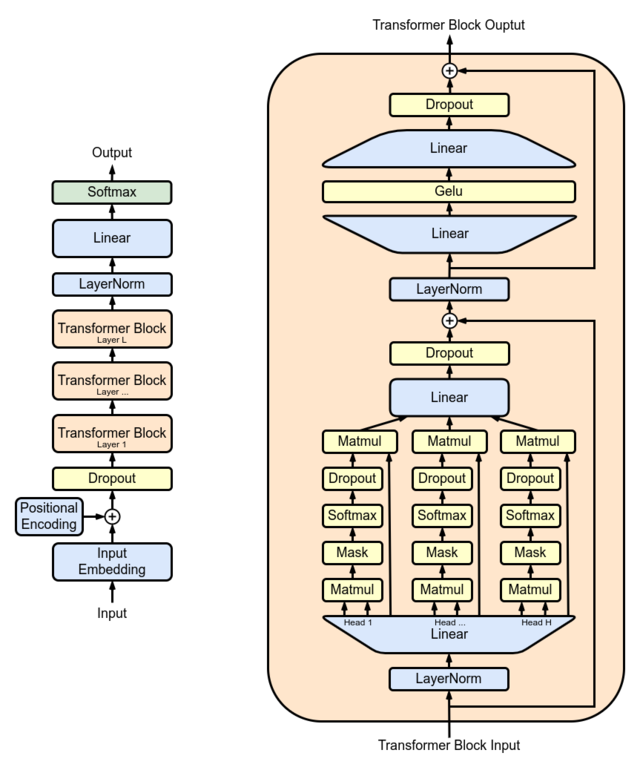
Pemrosesan Bahasa Alami (Natural Language Processing atau NLP) telah menjadi bidang penelitian yang mendalam dan terus berkembang, terutama dengan kemunculan model-model generatif seperti GPT (Generative Pre-trained Transformer). Artikel ini akan membahas secara rinci penerapan GPT untuk NLP menggunakan perangkat lunak MATLAB, yang memberikan landasan yang kokoh untuk menggabungkan kecanggihan model generatif ini dalam aplikasi komputasi dan analisis teks.
1. Pengantar ke Generative Pre-trained Transformer (GPT)
GPT adalah model bahasa yang dikembangkan oleh OpenAI, berdasarkan arsitektur Transformer yang revolusioner. Model ini terkenal karena kemampuannya menghasilkan teks yang nyaris manusiawi, bahkan untuk tugas-tugas generatif yang kompleks. Dengan pendekatan pre-trained yang kuat, GPT telah membuka pintu bagi berbagai aplikasi dalam pemrosesan bahasa alami.
-read more->Penerapan BERT (Bidirectional Encoder Representations from Transformers) dengan MATLAB
Dalam era digital yang semakin maju, pemrosesan bahasa alami (Natural Language Processing atau NLP) menjadi penting dalam berbagai aplikasi, mulai dari pencarian web hingga chatbot cerdas. Salah satu inovasi terkini yang membawa dampak besar dalam dunia NLP adalah algoritma BERT (Bidirectional Encoder Representations from Transformers). Dikembangkan oleh Google AI pada tahun 2018, BERT telah membuka pintu menuju pemahaman konteks yang lebih dalam dalam teks, menghasilkan kemajuan signifikan dalam berbagai tugas bahasa alami. Artikel ini akan mengeksplorasi penerapan BERT menggunakan perangkat lunak MATLAB, membahas keunggulan algoritma ini, langkah-langkah implementasinya, serta dampaknya dalam meningkatkan kinerja model NLP.
-read more->















































